• Home
  • /
  • Categories
  • /
  • Risk Management
  • /
  • Social Influence, Conduct Risk and Compliance
Risk Management
Insights

Social Influence, Conduct Risk and Compliance

By Jorge Sobehart, Citi, Managing Director

Social Influence, Conduct Risk and Compliance

People have different reactions to social influence and exhibit a variety of degrees of trust in the information they receive. These issues impact how they assess the plausibility of events, compliance with rules and norms and, ultimately, how they perceive credibility and reputation. This is important because it usually takes years to acquire a solid reputation and recognition, but it could take a single adverse event to destroy an institution’s reputation and franchise value completely. In most of day-to-day activities people use primarily loose associations based on heuristics, analogies, plausible reasoning, emotions and feelings, which may lead to erroneous conclusions due to preconceptions, incorrect information, social pressure or manipulation.

These loose associations help us in making sense of the world around us without having to analyze each action rationally or in situations with limited, uncertain or contradictory information. Unfortunately, this also makes us prone to be influenced by social pressure, misinformation and deception. Today’s fast pace of information makes these issues more relevant as people are frequently presented with edited or censored versions of the facts, and rarely have access to sound evidence to corroborate these facts. Furthermore, listening to or reading about events in the news, social media or even from official sources sometimes cannot convince people of their veracity after finding distorted facts and fabricated stories often motivated by self-interest, ideology, or simply to boost profits at the expense of factual accuracy.

Even when different people reason in a consistent and rational way and are exposed to the same information on a given event, they could assign completely different probabilities to the same event based on differences in preconceptions, contextual information or their ability to make inferences. This does not mean that the event is actually more or less likely to occur. It means that it is more or less likely to occur to people who may disagree on how to interpret the information available to them or when they are influenced by the views of others.

This is particularly relevant in situations where people with good intentions, but with limited competence and incorrect information, may have few qualms about pursuing their goals since they may find their views and actions justifiable and often supported by peers or social pressure. This could lead to poor decision making, conduct risk and lack of compliance as good intentions combined with the desire to conform to social influence (or fear of its consequences) may override the natural inhibitions from self-reflection.

When people share information or make decisions, they can influence one another by simply expressing their opinions. When the group’s opinions are evenly divided on an issue, the result of sharing credible information can result in a compromise where each side partially convinces the other, so the group majority adopts a centered view or consensus. However, group participation can make attitudes more extreme when the opinions are not evenly divided or when people believe they are being deceived by the information. When a significant part of the group adopts the same side of an issue, discussions can push the group towards a more extreme view than the original one, leading to social polarization.

Social polarization can be informational or normative. Informational polarization occurs when people reinforce arguments that favors their side and tend to withhold arguments that favors the other side. Listening to others repeat one’s own arguments can have a validation effect where people become more convinced of their own views. In contrast, normative polarization arises from people’s concerns about being accepted by others, causing the opinions to become more similar across the group. As adoption of the groups’ view increases, people can become more vigorous supporters of the position that the majority favors, pushing the group towards an increasingly more extreme position. Intuitively, people’s opinions seem to be driven by cooperative effects.

That is, the formation of the opinion of an individual is often influenced by the presence of groups of people with the same or opposite opinion. More precisely, the rate of change (probability of change per unit time) of positive opinions to negative ones can increase or decrease due to the size of the group with the same positive opinion or negative opinion. Similarly, the rate of change of negative opinions to positive ones can also increase or decrease due to the size of the group with the same or opposite opinion.

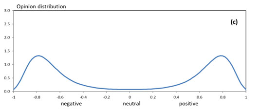
Figure 1 illustrates the regimes described above using a behavioral model of social influence when there are no systemic opinion preferences. Figure 1(a) shows the distribution of positive and negative opinions when there are frequent unbiased changes of opinion because information uncertainty is relatively high relative to the influence of other people’s views. In contrast, if the information uncertainty declines or the influence of other people’s views increases significantly, two very distinct groups with positive and negative opinions develop as shown in Figure 1(c). This situation can be identified as a “polarization of opinions”, where individuals follow other people’s views creating stubborn bias towards positive or negative opinions. Figure 1(b) shows an intermediate state where the influence of other people’s views relative to the information uncertainty reaches a critical transition level, leading to a wide range of opinions covering people who remain undecided and those who have different degrees of positive or negative views driven by the balance between social pressure to conform and uncertainty in the information they receive. Figure 1 - (a) Distribution of positive and negative opinions for frequent changes of opinion, (b) transition regime between frequent changes and polarized views, and (c) polarization of opinions. 

  • By Jorge Sobehart
  • 2023-04-13